根据图书馆事业发展需要,国家图书馆面向社会公开招聘2名事业编制工作人员,现将具体事项公告如下:
一、单位简介
国家图书馆为文化和旅游部直属公益一类事业单位,主要承担国家古籍保护中心、国家典籍博物馆、国家文献信息资源总库(国家总书库)、国家书目中心、全国图书馆信息网络中心和全国图书馆发展研究中心的职责。
二、基本条件
(一)具有中华人民共和国国籍,遵守宪法和法律。
(二)政治立场坚定,拥护中国共产党的领导和中国特色社会主义制度,增强“四个意识”,坚定“四个自信”,做到“两个维护”,在思想上政治上行动上同以习近平同志为核心的党中央保持高度一致。
(三)热爱文化和旅游事业,热爱图书馆工作。
(四)具有良好的道德品行,有全局观念和大局意识,有事业心和责任感。
(五)具有北京市居民常住户口或符合北京落户政策的出站博士后。目前仍在站工作的博士后,可报名应聘,但应于2024年11月底前取得出站资格。
(六)具有岗位所需要的专业条件或技能条件、适应岗位要求的身体条件及岗位所需要的其他条件。
(七)有以下情形之一者,不得报考:曾因犯罪受过刑事处罚的;被开除中国共产党党籍的;被开除公职的;被依法列为失信联合惩戒对象的;正在接受纪律审查的或涉嫌违法犯罪正在接受调查的;以往在公务员考录、事业单位公开招聘中被认定有舞弊行为还在禁考期的;法律法规规定不得聘用为事业单位工作人员其他情形的。
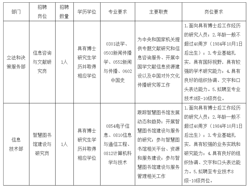
三、招聘岗位及要求
上述岗位专业参考目录为教育部《学位授予和人才培养学科目录(2018年4月)》和《研究生教育学科专业目录(2022年)》。对于所学专业接近但又不在上述目录中的应聘人员,可与我馆联系确认是否符合岗位要求。
四、招聘程序
(一)网上报名。自公告公布之日至2024年10月18日。每名应聘人员限报1个岗位,一人报考多个岗位的,视为无效。
报名材料填报要求:应聘人员应于报名时间截止前填写《国家图书馆2024年度公开招聘事业编制人员报名表》《报名信息汇总表》,上述表格请完整填写,不可空项。同时提交以下材料的PDF扫描件,发送至电子邮箱gtrsczp@163.com(邮件主题:报考岗位名称+姓名)。具体要求如下:
1.《国家图书馆2024年度公开招聘事业编制人员报名表》和《报名信息汇总表》电子版,命名规则:姓名+报考岗位名称+报名表/汇总表。
2.证明材料PDF扫描件(按顺序将相关材料整理为统一的PDF文件,命名规则:姓名+报考岗位名称+证明材料):(1)户口本首页、本人页扫描件;(2)身份证(正反面)扫描件;(3)本人学历、学位证书原件扫描件;(4)博士后在站人员,须明确出站时间,并提供相应证明材料;(5)本人自愿提交的其他材料扫描件。
3.请务必按照要求准备上述材料,并直接以附件形式发送,无需压缩。
(二)资格审查。按照基本条件、岗位要求对应聘人员进行资格审查,根据需要可要求应聘人员补充有关材料,通过资格审查的参加考试。资格审查贯穿招聘工作全过程,在招聘各环节发现应聘人员不符合报考资格条件的,我单位均可取消其报考资格或聘用资格。
同一岗位通过资格审查人数与该岗位计划招聘人数比例达到5:1方可开考,达不到该比例的,由领导班子集体研究决定是否按照通过资格审查人数开考。
(三)考试。考试采取现场面试方式,面试的时间、地点及具体安排另行通知。面试重点考核应聘人员的综合素质、专业能力、发展潜力和岗位匹配度等。面试成绩总分100分,达到60分及以上的应聘人员有资格进入考察和体检程序。如同一岗位应聘人员面试成绩均未达到60分,取消该岗位的招聘计划。
(四)体检和考察。根据面试成绩由高到低的顺序,按照岗位招聘人数1:1的比例确定考察和体检人选。统一组织到指定医院进行体检,体检标准参照公务员体检标准。考察将采取实地走访、个别谈话、审核人事档案、查询社会信用记录、同考察人面谈等方法,全面了解考察人选的政治素质、道德品质、能力素质、心理素质、学习和工作表现、遵纪守法、廉洁自律,与招聘岗位的匹配度和是否需要回避等方面情况。
- 2025北京大兴区兴丰街道招聘临时辅助用工人员4人公告
- 2025农业农村部食物与营养发展研究所助理招聘2人公告
- 2025全国性体育社会组织秋季招聘人员50人公告
- 2025北京市公共资源交易综合分平台工作人员招聘1人公告
- 2025《秘书工作》杂志社招聘合同制工作人员6人公告
- 2026中国科学报社毕业生招聘4人公告
- 2026中国地震局地质研究所招聘13人公告
- 2025中国科学院植物研究所特别研究助理(博士后)招聘63人启事
- 2026交通运输部所属事业单位第一批招聘189人公告
- 2025交通运输部所属事业单位第七批统一招聘10人公告
- 2026中国出版集团有限公司校园招聘81人公告
- 2025国家农业农村部植物新品种测试(北京)分中心招聘1人公告
- 2026年交通运输部所属事业单位第一批统一招聘189人公告
- 2025中国历史研究院非事业编制招聘3人公告