兰州博文科技学院(原兰州交通大学博文学院)创建于2002年,2021年经教育部批准成功转设为独立设置的本科层次民办普通高等学校。学校历经22年的发展,不断加强特色专业建设,共开设44个专业,其中4个省级一流专业、1个省级特色专业,5门省级一流课程。建立了以工科为主,文、理、经、管、艺多学科相互支撑、协调发展的专业结构体系,形成了土木建筑类、电气通信类、机械能源类、轨道交通类、经济管理类、艺术设计类为特色的专业群。
学校遵循“博衍明德,文倡格物”的校训,大力实施人才强校战略,以创新教育为引领,加强师资队伍建设,加大高学历、高职称人才引进力度,鼓励青年教师攻读硕博学位,用好职称评审指挥棒激发教师活力,有效推动了本科教育质量不断提高。
因学校事业发展需要,现面向社会诚聘各类英才,欢迎您的加入。
一、基本条件
(一)拥护中国共产党的领导,热爱高等教育事业,遵守宪法和法律法规,品行良好、身体健康。
(二)具有岗位所需的学位、专业及技能条件。
(三)在境外取得的学位须通过教育部留学服务中心认证。
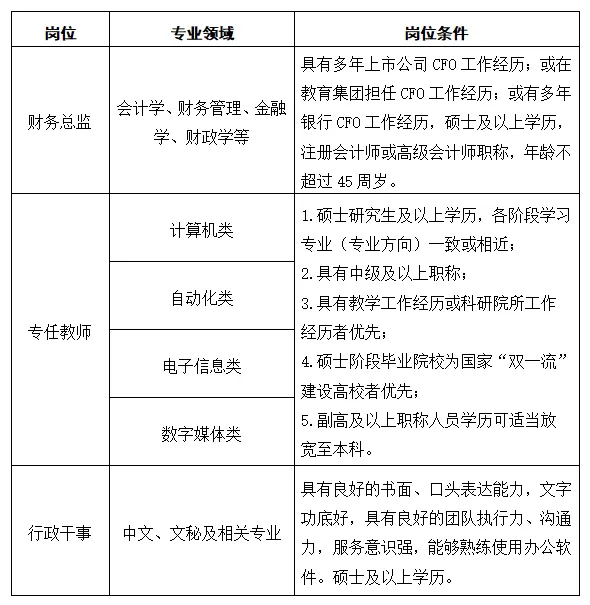
二、岗位需求
应聘人员所学专业与我校开设的专业相近。
附岗位需求表:

三、薪酬待遇
1、按照兰州博文科技学院现行工资方案规定执行。
2、五险一金、教职工年度体检、节日慰问、人才公寓、商业补充保险等福利待遇按照学校相关政策执行。
3、博士研究生自入职起两年内享受校内副教授工资待遇。
四、报名时间
2024年8月8日—8月31日。
五、招聘程序
1、采取邮件报名方式,应聘人员须如实填写《兰州博文科技学院人才应聘自荐表》和《兰州博文科技学院应聘诚信承诺书》(见附件),并将本人简历、身份证、各学历阶段毕业证、学位证、各级各类证书及近3年学术成果证明材料以压缩包格式发送至我校招聘邮箱(bwxyrsc@126.com)。邮件命名格式为:姓名+专业+学历+职称。
2、资格审查:招聘工作小组对应聘人员材料进行初选、资格审查后,确定候选人。面试事宜将于报名截止日期后10个工作日内通过电话通知。
3、面试考核:以科研成果汇报、专业课试讲、答辩等方式进行,对应聘人员的学习背景、教学能力、科研能力和适应高校教师工作能力等指标进行量化打分。
4、体检和考察
(1)经考核后确定的拟聘用人员在学校指定医院进行体检。
(2)学校对通过体检的拟聘用人员思想政治表现、道德品质、心理素质、师德师风、教学和科研能力及水平等情况进行全面考察。
5、审批:体检和考察结果合格后报校长办公会议审定。
6、聘用:经校长办公会审定无异议后,办理入职手续。
六、联系方式
联系人:申老师、冯老师、武老师
联系电话:18919870663、13321315309、13669348386
学校地址:兰州市和平开发区薇乐大道311号
附件:
原标题:兰州博文科技学院2024年秋季人才招聘公告
文章来源:https://mp.weixin.qq.com/s/ZxIBu-hYXu8fRpxqDM9zrw
- 2025年甘肃省陇南市康县选调20人公告
- 2025年甘肃省陇南市成县司法局补录司法协理员公告
- 2025甘肃定西市秉法源社会工作发展研究院招聘工作人员4人公告
- 2025年甘肃省白银市秋季引进高层次和急需紧缺人才298人公告
- 2025年甘肃省陇南市党群政府口事业单位第二批高层次人才引进49人公告
- 2025甘肃平凉庄浪县环境卫生管理处招聘公告
- 2025甘肃省抗癌协会办公室专职工作人员招聘1人公告
- 2025年甘肃省庆阳市宁县委组织部下属事业单位选调公告
- 2025年甘肃省庆阳市宁县委办公室下属事业单位选调公告
- 2025年甘肃省甘南州第三批高层次和急需紧缺专业技术人才引进52人公告
- 2026年甘肃省气象局事业单位招聘应届高校毕业生64人公告(第一阶段)
- 2025甘肃省科学技术厅所属事业单位引进高层次人才5人公告
- 2025甘肃张掖临泽县慈善协会会员招募公告
- 2025甘肃省计量研究院下半年聘用人员招聘6人公告
就业指南网 www.jiuyezhinan.com
